9月9日,2025年成人高考开始报名
时间 : 2025-09-08 11:07 来源 : 深圳市教育局
各位考生:
2025年全国成人高校招生统一考试(以下简称成人高考)将于10月18日至19日举行。9月9日起,考生须在规定时间内登录广东省教育考试院成人高考报名系统(https://www.eeagd.edu.cn/cr)进行网上报名。为做好我市2025年成人高考报名工作,请广大考生知悉以下内容,做好报名准备。
一、报名条件
考生应符合按照《关于做好广东省2025年成人高校考试招生工作的通知》《关于做好广东省2025年成人高考报名工作的通知》《深圳市教育局关于做好深圳市2025年成人高考报名工作的通知》中所列的报考条件。
二、报名时间
考生网上注册报名:9月9日9:00—12日17:00;
考生网上提交材料:9月9日9:00—13日12:00;
考生提交复审材料:9月9日9:00—14日12:00;
考生网上缴费确认:9月9日9:00—15日18:00;
报名点现场资格审核:9月9日9:00—15日12:00;
各级招生办公室审核:9月9日9:00—15日17:00。
报名期间,报名系统开放时间为每日6:00-22:00,22:00至次日6:00系统维护。
三、现场审核
考生申请免试入学和照顾加分(除山区县、少数民族聚居地的少数民族以及25周岁以上照顾加分外)的,需在报名系统上传相关材料后,在规定时间内携带有效证件、材料原件到报名点进行现场资格审核,现场资格审核时须提供网上预报名号。未能在规定时间进行现场审核的,视为放弃享受免试、照顾加分政策,报名结束后一律不再受理。考生凭无效证件或其他不符合报考条件的证件,获得报名、考试、入学资格的,何时发现,何时取消考生的录取资格,由此产生的后果由考生本人负责。
四、网上缴纳报名费
根据《广东省发展改革委 广东省财政厅关于规范全省教育部门教育考试行政事业性收费及有关问题的通知》(粤发改价格〔2022〕442号),我省成人高考考试收费标准为每科37元。审核通过的考生应在规定时间内认真核对本人缴费项目、确认缴费。未在规定时间缴费的考生将视为自行放弃报名及考试资格。所有报名考生需统一缴纳报名费,除审核通过的免试考生按照规定退还考试费以外,其他已缴纳考试费一律不予退还。缴费成功的考生须点击“确认报名”方完成报名流程,报名成功后系统将自动生成考生号。
五、网上打印准考证
符合报名资格并完成正式报名的考生,10月11日起可登录报名系统自行打印准考证,届时请关注广东省教育考试院官网通知。
六、志愿填报
(一)填报时间及方式。考生网上报名同时填报志愿。
(二)志愿设置。专升本考生可填报两所院校志愿;高起本考生可填报一所院校志愿;高起专考生可填报脱产班两所院校志愿、非脱产班三所院校志愿。每所院校可填报两个专业志愿。
(三)志愿填报有关要求。报考高起本的考生,可单报本科,也可兼报专科。兼报专科的考生,如本科未被录取,在参加专科录取时,以语、数、外三科总成绩作为专科录取总成绩。
专升本考生只在专升本栏填报,高起专考生只在专科栏填报,高起本考生可在高起本、高起专栏同时填报。考生所报志愿和专业必须与考试科类、考试科目组相一致。
符合专升本报考条件的退役军人,以及参加下基层等项目服务期满并考核合格的普通高职(专科)毕业生报考本科院校申请免试入学的,只能填报省内高校。
七、特别提醒
(一)原则上,考生在户籍或居住证所在区报名点报名,如考生所在区的报名人数已满,考生可到有考位的区属报考,考生的考点设置将在全市范围内进行编排,部分考生可能不被安排在报名点所在区属考试,请考生理解。
(二)考生要严格遵守成人高考招生工作规定,须本人进行网上报名,严禁委托他人或培训机构等进行代报名,如违反规定请他人代替报名的,产生的一切后果,考生自行承担。考生不得弄虚作假,不得伪造、使用假证明、假证书。凡弄虚作假,伪造、使用假证明、假证书者,一经发现,取消其考试、录取及入学资格。
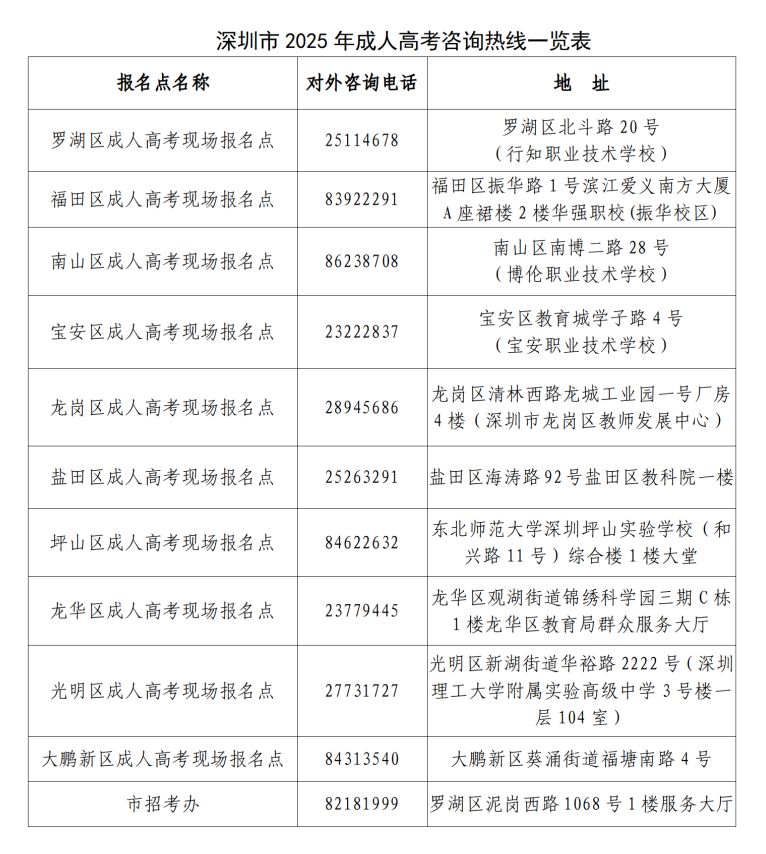
(三)为了提高工作效率,请需到现场审核的考生提前复印、带齐相关资料。请考生听从工作人员的指示,按报名点的流程指引,安全、有序地完成各项报名手续。现场报名点周边停车场车位有限,请考生尽量乘坐公共交通工具,绿色出行。

附件:
相关稿件:







