各区(大鹏新区)教育行政部门,各高中学校、社会报名点:
根据广东省招生委员会办公室《关于做好2024年广东省普通高考考生补报名工作的通知》(粤招办普〔2024〕11号),为满足符合我省高考报名条件,因各种原因尚未报名人员的需求,经省教育考试院研究,决定安排一次高考补报名。为做好我市2024年普通高校招生统一考试补报名工作,有关事项通知如下:
一、补报名时间
2024年2月26日至28日。
二、补报名范围和条件
报名资格和条件严格按照《深圳市招生考试委员会关于做好广东省2024年普通高校招生统一考试报名工作的通知》(深招考委〔2023〕5号)执行。
鉴于补报名时我省2024年普通高考体育、艺术专业能力考试,普通高等学校招收中等职业学校毕业生统一考试(即“3+证书”考试)和普通高中学业水平合格性考试(即依学考成绩录取)已经结束,已报考上述招生考试类型的考生不列入补报名范围。
拟参加高职院校自主招生(含现代学徒制)但未办理高考报名手续的考生,须在补报名期间办理高考报名手续,否则不得参加高职院校自主招生(含现代学徒制)的报名、考试和录取。
三、补报名流程
(一)考生注册。考生先进入广东省普通高考报名系统(网址为:https://pg.eeagd.edu.cn/ks),凭姓名、证件号注册考生账号,设置密码,并绑定手机号。
(二)报名资格初核。报名前,考生应事先准备符合我省报考资格的相关证明材料(含身份证、户口簿、学籍学历等材料),在所在学校或社会报名点(咨询时间:9:00—12:00,14:00—17:00)进行报名资格初核。考生属性与考试科目之间关系的说明见附件1,考生类型与所需报名材料清单见附件2。应届毕业生可由所在学校事先核准考生报考条件和材料,再集体办理报考手续。往届毕业生、社会人员须持报名材料到社会报名点办理报考手续。经初核符合我省高考报名条件的考生,由报名点派发考生号。考生须提供真实的报名材料(含加分和优先录取资格材料),如发现有弄虚作假情况的,将严肃处理。
(三)网上报名。凭考生号和注册时设置的密码登录广东省普通高考报名系统进行网上报名。网上报名时,考生须认真阅读报考须知,签订《考生诚信考试承诺书》(附件3),并按系统指引,录入本人的基本信息(含普通高中学业水平考试选择考科目在内的报考信息、联系方式、个人简历、家庭情况等),上传身份证、户口簿等身份证明材料(其中身份证号44开头的广东户籍考生如经报名系统核查户籍信息验证通过的,无需上传),采集和上传相片,并交纳报考费。上传的报名材料支持JPG/PNG/PDF文件格式,大小不超过2M,其中身份证要求上传正反两面、户口簿要求上传首页、户主页、父/母亲或监护人页、考生本人页,考生可提前准备好电子文档,方便报名时上传。
(四)随迁子女审核。随迁子女考生要在2月26日至28日期间登录“深圳市进城务工人员随迁子女报名资格申报系统”(申请端网址:http://szgk.zkb.sz.gov.cn:7080/ydgk/login.jsp),如实填写个人相关信息,市招考办统一报送各相关职能部门进行审核。审核通过的考生可在学校或社会报名点获得随迁子女考生号,进行高考补报名。
(五)确认报名。网上报名完成后,考生还须在规定时间内持二代(或三代)身份证、户口簿、学籍学历等证明材料到市县招生办公室指定的报名点办理确认报名手续。确认报名手续包括确认报名资格、校对和核准报考信息等。具体报名办法按《广东省2024年普通高校招生统一考试报名实施细则》进行。
四、补报名考生的体检安排
补报名考生的体检工作参照《关于做好2024年普通高校招生体检工作的通知》执行。考生须在学校统一安排下,于规定时间内完成体检,具体时间由各区(含大鹏新区,下同)教育行政部门与体检医院商定,统一时间,集中进行体检。
五、其他要求
(一)需补报名的考生要严格按通知要求在规定的时间内进行网上预报名和办理补报名确认手续,逾期不再受理。
(二)考生提交各种报考资格证明材料时,须确保真实性,不得弄虚作假。凡弄虚作假、提交虚假证明的,一旦发现,取消报考资格,已经录取的,取消录取资格。
(三)各区教育行政部门要高度重视,加强指导,统筹做好高考补报名工作。各学校(报名点)要做好考生电话咨询和网上资格审核工作,耐心细致做好考生咨询服务工作,充分运用联网学籍、户籍数据审核考生报考资格,严格落实我省高考报名政策,严把资格审核关,确保我市2024年普通高考考生补报名工作顺利进行。
(四)考生须认真填写和核对报考信息,确保报考信息准确无误。考生报考信息是考生考试、填报志愿、录取审核、入学注册、学籍管理、学历证书发放的重要依据。考生报考信息的错漏可能给考生报名后续工作带来各种问题。考生在填写报名信息时,如有疑问应向学校老师和家长咨询,对包括考生本人的姓名、身份证号码、性别、户籍地、毕业学校等基本信息,以及外语语种、选考科目等报考科目信息均要仔细核对准确,考试科目一旦选定无特殊原因不予更改。
附件:1.考生属性与考试科目之间关系的说明
2.考生类型与报名材料对应表
3.广东省2024年普通高考补报名考生诚信考试承诺书
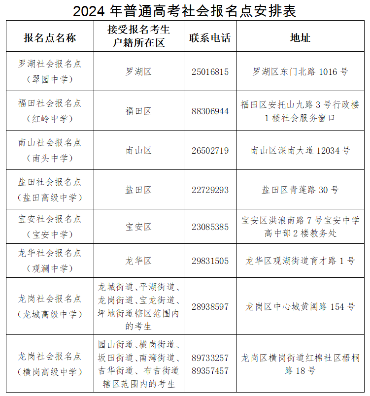
4.2024年普通高考社会报名点安排表








粤公网安备 44030402001169号
深圳招考办公众号


